Největší krabička






Takhle se krabička skládá.



Takhle to budeme zkoumat.




Zkusíme hejblátko.




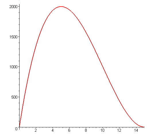
Graf závislosti objemu na velikosti čtverečku.



Takhle vypadají přípustné krabičky. Nalezněte optimální.





JAVAVIEW:

Na této stránce je aplet vytvořený programem JavaView. Jím vytvořené instrukce pro javovské aplety jsou umístěny na jednotlivých html stránkách. V příslušném adresáři je pak knihovna jars, která ty instrukce interpretuje. Je důležité, kde je adresář jars umístěn, tento údaj je uveden v parametru codebase na html stránce používající javaview aplety. Domovská stránka programu JavaView je www.javaview.de.